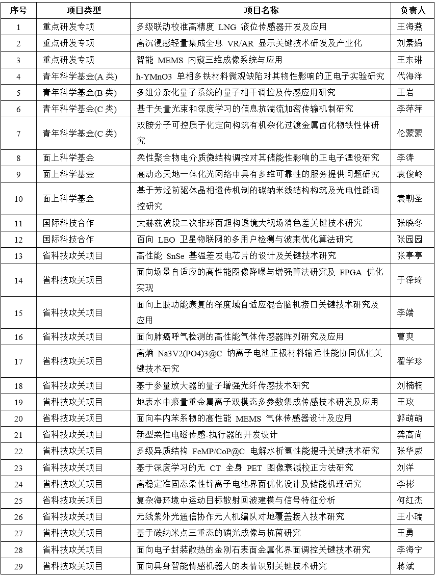
近日,河南省科学技术厅正式下达《河南省二〇二六年科技发展计划》,学院在此次科技计划申报中成果丰硕,共计获批各类科研项目29项,其中重点研发专项项目3项、青年科学基金(A类)项目1项、青年科学基金(B类)项目1项、青年科学基金(C类)项目2项、面上科学基金项目3项、省科技攻关项目17项、省国际科技合作项目2项,立项总经费达五百余万元,立项数量与经费规模均取得突破性进展,充分彰显了学院在电子信息领域的科研创新实力与学科发展优势。
此次佳绩的取得,是学院坚持科技创新驱动、强化有组织科研的结果。近年来,学院始终把科研创新作为发展的核心抓手,不断优化科研创新生态,完善科研管理服务体系,一方面加强科研平台建设,整合优质科研资源,为项目研究提供坚实的硬件支撑;另一方面精准对接国家及河南省科技发展规划,提前谋划项目培育,组织专家对申报项目进行层层论证、悉心指导,不断提升项目申报质量与成功率,同时鼓励教师围绕行业前沿与产业需求开展科研攻关,推动政产学研用深度融合。
学院将以此次科技发展计划立项为契机,严格按照项目管理要求,强化项目过程管理,保障各类项目高质量推进实施,力争产出一批具有重要学术价值与应用价值的科研成果。同时,学院将继续聚焦电子信息领域发展前沿与地方产业发展需求,持续深化科研创新,加强人才队伍建设,拓展国际科技合作,推动科研成果加速转化,以科技创新赋能高质量发展,为河南省电子信息产业转型升级、加快发展新质生产力贡献轻大力量。
立项项目清单:

